Heater and water senser on fuel filter
Hello,
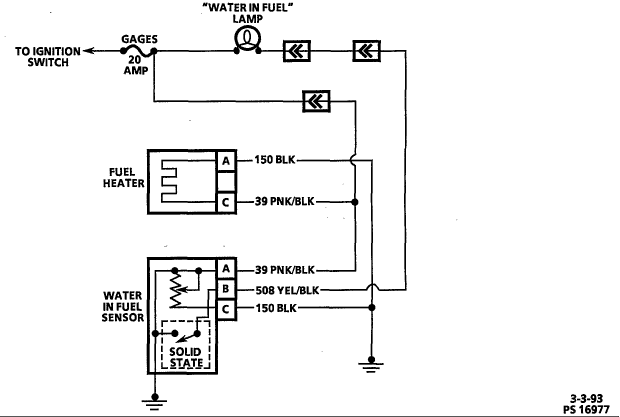
I am trying to find out how the heater in the round 6.5 type fuel filter operates. As in is it on all the time the motor is on or does it cycle with the glow plugs etc. And on the water in fuel does that just go to a light.
Thanks for any help.
I am trying to find out how the heater in the round 6.5 type fuel filter operates. As in is it on all the time the motor is on or does it cycle with the glow plugs etc. And on the water in fuel does that just go to a light.
Thanks for any help.
Thread
Thread Starter
Forum
Replies
Last Post
redveloce
Diesel Engine Conversions
38
Jan 22, 2017 03:55 PM
RatsMC
Chevy/GMC 6.2L and 6.5L
19
May 4, 2015 05:25 PM



